Методика 7 шагов КУ — контролируемое употребление алкоголя
← Главная страница
⚙️ Методология

Методика 7 шагов КУ

Пошаговая система для тех, кто хочет взять употребление алкоголя под контроль — без полного отказа. Методика основана на научных данных и практическом опыте участников форума.

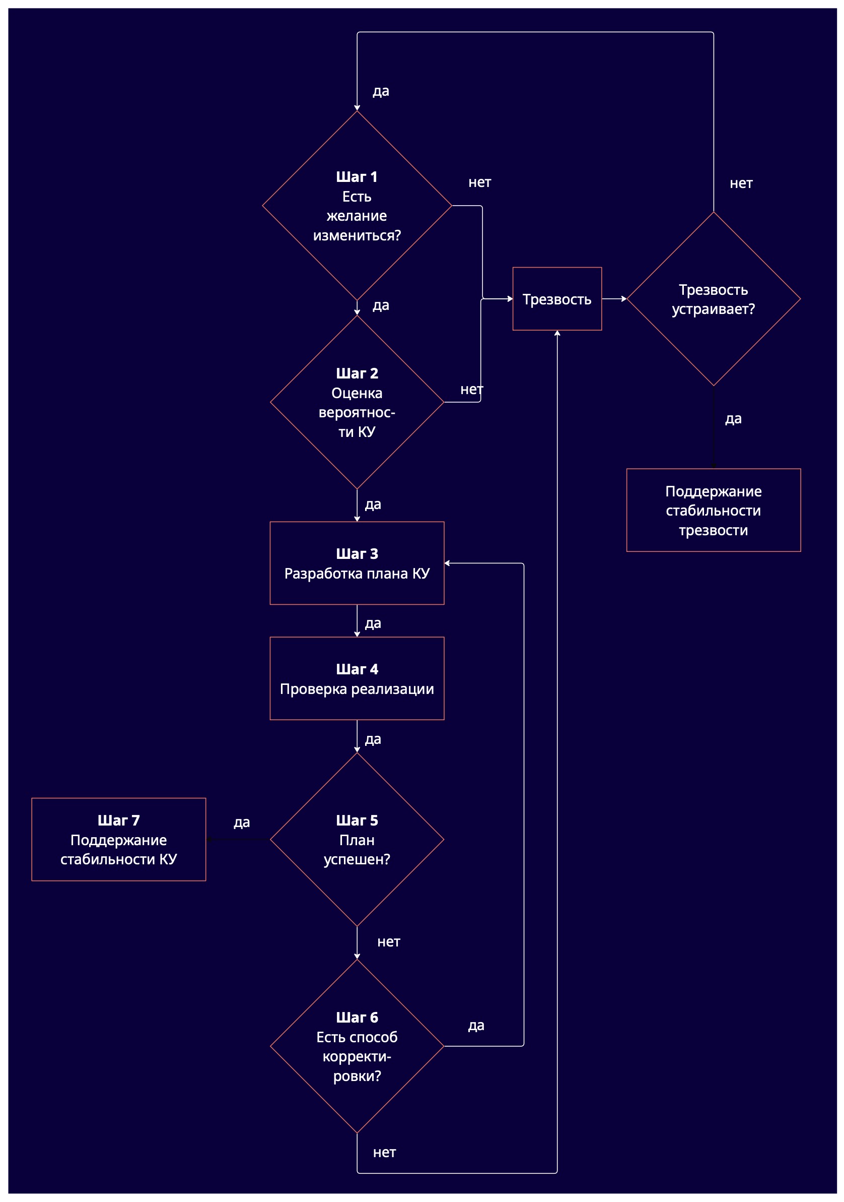
Большинство людей, которые хотят пить меньше, пробуют один и тот же путь: сила воли и обещания себе. Это работает плохо, потому что каждый вечер приходится принимать решение заново — на фоне усталости, привычки и социального давления. Методика КУ решает эту проблему иначе: вы принимаете решения один раз, а не каждый день.

Семь шагов — это последовательность: сначала вы честно оцениваете свою ситуацию и ресурсы, потом разрабатываете личную стратегию с конкретными правилами, потом реализуете её с учётом и анализом. Если что-то не работает — методика предполагает корректировку, а не самобичевание.

Методика подходит вам, если:

  • вы пьёте регулярно и хотите снизить частоту или объём, но не готовы к полному отказу
  • вы теряете контроль в компании, на праздниках или после стресса
  • обещания «пить меньше» не работают — нужна система
  • у вас ещё сохранён частичный контроль — нет регулярных запоев, провалов в памяти и/или утреннего опохмеления

Шаги подробно

Алгоритм методики КУ

Алгоритм методики КУ

Обсудите свой путь в 7 шагах на форуме

На kuforum.ru люди делятся тем, как шли по методике — где застряли, что помогло, как выстраивали свои правила. Живой опыт, без лекций.

Перейти на форум →

Читайте также:

→ Как меньше пить алкоголь вечером и перестать пить каждый день → Почему хочется алкоголя: причины тяги и как с ней справляться → Что такое КУ: принципы и с чего начать контролируемое употребление
← Главная страница